組み込みチェックアウトUIの利用
CheckoutPanelは、Boilerplatesアセンブリの一部としてご用意しています。他のボイラープレートと同様に、BoilerplatesFactoryからアクセスできます。詳細はゲームのブートストラップをご覧ください。
概要として、Assets/**/Resources/Checkout/CheckoutPanelにあるCheckoutPanelプレハブを使い、BoilerplateFactoryを通じて簡単に開くことができます。
ICheckoutHelperインターフェース、fiatCheckoutInstanceはIFiatCheckoutインターフェースを実装しています。
現在、ICheckoutHelperには「NftCheckout」と「ERC1155SaleCheckout」の2つの実装があり、それぞれセカンダリセールスのマーケットプレイスとERC1155の一次販売に対応しています。ERC721の一次販売用実装も近日中に追加予定です。
SequenceCheckoutは現在唯一のIFiatCheckout実装で、セカンダリセールスのマーケットプレイスとERC1155の一次販売の両方に対応しています。ERC721の一次販売対応も今後追加予定です。
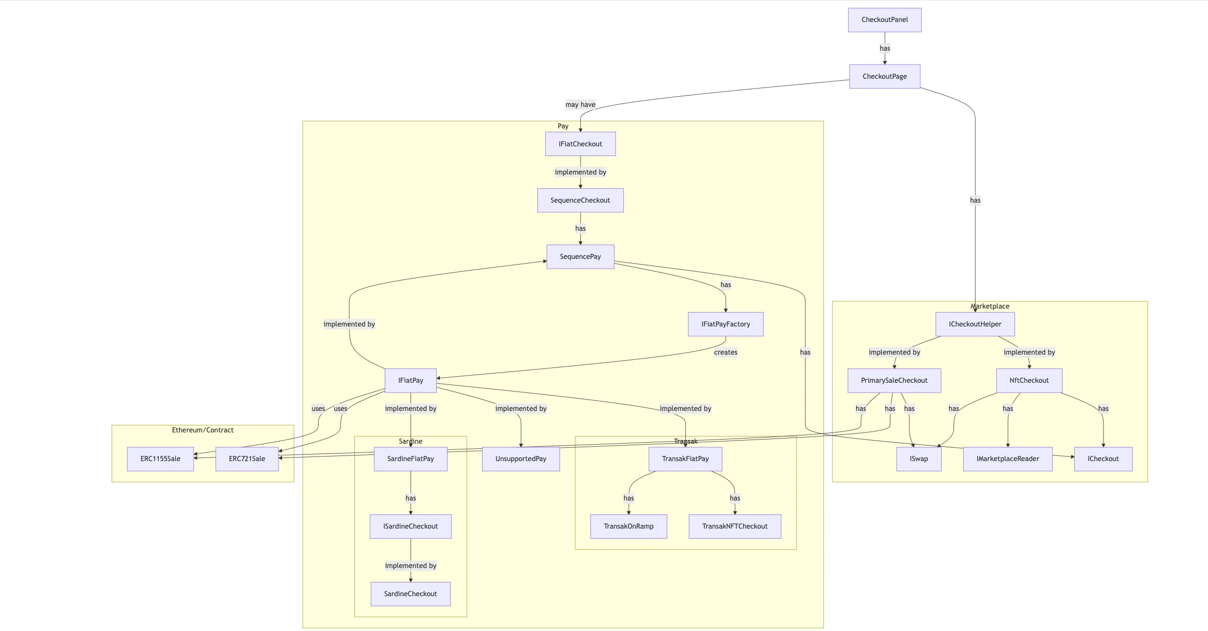
仕組みについて
独自のチェックアウトパネルやモーダルロジックを構築したい場合など、チェックアウトの仕組み全体を理解しておくと役立ちます。 この図は、システムの構成を理解するのに役立ちます。
CheckoutPage(および関連する)ソースコードは、独自のUIロジックを作成する際の参考資料としてご活用いただけます。